“外教社杯”全国高校学生跨文化能力大赛旨在培养知中国、爱中国、讲中国的时代新人,引领青年学生坚定文化自信、拓展国际视野、提升跨文化沟通能力,助力培养具备全球竞争力的高素质国际化人才,服务国家国际传播能力建设,推动中外文明交流互鉴。2025年第八届陕西赛区复赛与决赛将由上海外语教育出版社、陕西高等学校大学外语教学研究会联合主办,william威廉中文官网外国语学院承办。
为进一步凸显大赛“坚定文化自信、增进国际理解”的主题,助力讲好中国故事,传播好中国声音,展示丰富多彩、生动立体的中国形象,探索如何更好地实现全球化表达,提升对外传播的亲和力与实效性,让世界更为具象地感知中国,“外教社杯”全国高校学生跨文化能力大赛从第八届起增设“讲述中国 传播中国”短视频大赛。
现将本次比赛的有关事宜通知如下:
一、比赛概况
1.比赛主题:“外教社杯”全国高校学生跨文化能力大赛william威廉中文官网校选赛
2.比赛时间:2025年9月17日
3.比赛语言:英语
二、赛制内容
1)跨文化能力大赛现场比赛:
参赛选手可自行组队,每个团队由3名学生组成。鼓励不同学科(专业)的学生组队参赛,每个团队最多含1名英语类专业学生。
比赛形式为案例开发与展析,参赛团队围绕多元文化生活、公共外交、商务沟通三个主题中的一个主题,根据团队成员自身经历、观察或阅读,自主开发与主题相关、具有原创性的跨文化交际案例。
参赛团队现场展示案例,并运用跨文化交际相关概念和理论,对案例中的跨文化现象和问题进行分析。案例展析总时间为10分钟,最低不少于8分钟。
未能组队的参赛选手以个人身份参加校选赛,比赛形式为:名言名句解读、情境述评、讲述中国故事(根据评委提供的名人名言以及与中国相关的情景问题,阐述自己的观点,根据跨文化运用跨文化交际相关概念和理论,对案例中的跨文化现象和问题进行分析)、回答评委提问。
2)“讲述中国 传播中国”短视频大赛:
每个组别参赛选手可选择以个人或团队形式参赛。每位选手仅限参与一个作品。若选择团队参赛,每支队伍学生人数不得超过3人;允许跨专业组队,但不允许跨校组队。每个参赛作品限1位指导教师。
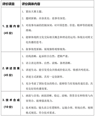
作品要紧扣大赛主题“坚定文化自信 增进国际理解”。鼓励围绕个人生活和学习、家乡故事、家乡文化、地方发展变迁等,从多维度、多领域选取题材,创作文案。鼓励基于个人所见所闻所感,以小见大,讲述自己的真实经历、真情实感,形成原创性故事。准确把握中国文化精髓,提炼展示中华文明和中国式现代化发展的精神标识,传递社会主义核心价值观和具有普世价值的中国智慧。故事有深度,叙事角度新颖,避免陈词滥调,展现独特观察视角。从跨文化视角讲述和呈现故事,注重跨文化意识以及跨文化交际理论在其中的应用。
作品规范要求:
1.配音与字幕要求:
配音必须由参赛学生自行完成,不可使用人工智能语音或剪辑软件字幕配音。大赛将采取配音追溯机制。配音语言为英语,须配中英双语字幕,中文字幕须使用简体字。
2. 时长要求:视频总时长3~5分钟。
3. 制作方式说明:鼓励借助人工智能(AI)辅助作品制作。如使用人工智能(AI)生成图像、视频、文字等(配音除外),需在作品说明文件中注明所使用的AI技术,引用素材需在明显的位置用文字标注来源,确保无版权争议。
4. 技术要求:
作品大小不超过500MB,分辨率为1280×720像素或以上。画面清晰稳定,音质清晰,格式为MPG、MPEG、AVI、MOV、MP4等。比例需为横屏16:9。
5. 其他要求:
作品中不得出现可能影响评审的诸如所在学校名称或Logo、参赛人姓名等信息。不得出现任何第三方软件Logo或水印、广告、二维码、超链接或其他外部引流标识。
三、参赛方式
1.参赛资格:
全校本科生、研究生(学科专业不限)。
2.报名方式:
现场比赛:2025年9月10日前,选手加入校选赛群后填写参赛报名表。
短视频大赛:2025年9月10日前,选手加入校选赛群后填写参赛报名表,9月25日前将视频及报名表以压缩包的形式发送至邮箱342814074@qq.com,提交后不可修改。
四、奖项设置
设特等奖和一、二、三等奖。
五、评分标准
跨文化能力大赛现场比赛:

“讲述中国 传播中国”短视频大赛

六、特别提醒
校选赛由外国语学院统筹、实施,获奖证书将由组织方统一发放。
参赛者请扫描下方二维码加入校选赛群。
